Как HR-менеджеру управлять сервисами на всём пути сотрудника
Карьерный путь специалиста (Employee Journey Map, EJM) начинается с собеседования и подписания трудового договора и заканчивается увольнением. На каждом этапе сотруднику нужна поддержка для успешного старта работы и развития. За это во многом отвечает HR-отдел. А что, если поделить эти обязанности с ESM-системой, которая помогает управлять корпоративными сервисами компании?

Этапы пути специалиста, на которых можно использовать ESM-систему
Этап 1. Поиск и подбор
Руководитель отдела понимает, что нужен еще один сотрудник, согласовывает ставку с топ-менеджментом и запускает наем. В этой точке и подключается ESM-система. Заявку на подбор можно отправить через единое окно, и не имеет значения, какой специалист требуется — в ИТ-отдел или бухгалтерию.
HR-менеджер получает задачу, регистрирует и запускает мероприятия по поиску нового коллеги. Ряд процессов на этом этапе тоже можно организовать в ESM-системе:
- согласование вакансии;
- организация собеседования: приглашение руководителя команды / подразделения и бронирование помещения;
- запрос в службу безопасности (особенно важно для стратегических объектов);
- оформление оффера.
Схема такая же — для старта процесса нужно отправить заявку, только теперь самому HR-менеджеру. Для управления задачами можно использовать agile-доски, с которыми Directum ESM бесшовно интегрируется, и передвигать тикеты по столбцам: от заявки на подбор нового сотрудника до его выхода в офис.
Выгоды: не нужно держать в голове весь маршрут согласования документов или встреч. О каждом событии система сама напомнит и подсветит, если близится дедлайн.
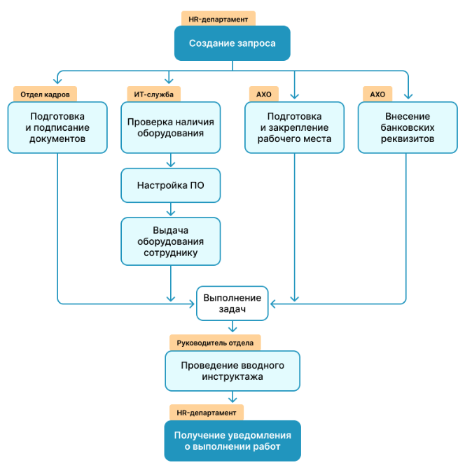
Этап 2. Онбординг
ESM-система может быть лаконично вписана в процессы, для которых требуется работа нескольких отделов.
Эйчар инициирует задачу на старт онбординга — и уведомления приходят всем нужным подразделениям по цепочке. Только после подготовки рабочего места, настройки ПО, подписания документов, назначения наставника и первичной адаптации процесс завершается.

Схема онбординга в ESM-системе
Выгоды: не нужно контролировать коллег, которые задействованы на этапе онбординга, — это делает система. Новичок видит все необходимые документы, задачи и активности в едином интерфейсе, меньше отвлекает других сотрудников, не теряет информацию.
Этап 3. Выполнение рабочих задач
Сотрудник подписал трудовой договор и прошел адаптацию. После этого начинаются обычные трудовые будни, в которых услуги HR-отдела тоже пригождаются. Запрос справок, согласование командировок, изменение графика, заявка на удаленную работу — эти и другие сервисы можно заказать в едином каталоге услуг. При выборе нужного обращения автоматически запускается маршрут, и задача приходит ответственному сотруднику, а не любому. Эйчар со своей стороны видит полную картину по вопросу, историю сообщений, инструкции для быстрого решения проблемы, срочность.

Каталог услуг в ESM-системе
Выгоды: все обращения собираются в одном интерфейсе, по ним выставляются приоритеты, срабатывают уведомления. Шансы потерять заявку близки к нулю. Руководитель HR-службы в режиме реального времени может посмотреть загрузку подчиненных, сколько обращений и на какую тему зарегистрировано за период, быстро сформировать отчет и перераспределить ресурсы.
Этап 4. Развитие
Путь сотрудника сложно представить без профессионального роста и обучения. Чтобы организовать доступ к курсам проще, тоже можно использовать ESM-систему. В ней HR-отдел создает специальную форму для всего штата компании, где работники подают заявки на внутреннюю или внешнюю учебу.
Выгоды: даже если ответственный сотрудник ушел в отпуск или уволился, запись на активности не прекратится. Маршрут перестроится, и заявку точно обработают. Исключаются ситуации, когда участников курсов не набрали, потому что потеряли часть заявок, или из-за того, что регистрация слишком сложная. В системе настраиваются поля под запросы конкретной организации — взаимодействие комфортное и быстрое.
Этап 5. Увольнение
Если человек решил покинуть компанию, то после подписания соответствующих документов он может инициировать задачу в ESM-системе. Все контрольные точки запустятся по цепочке, как это было на этапе приема:
- запрос в ИТ-отдел на блокировку учетных записей;
- возврат оборудования;
- выходное интервью;
- расчет и выдача документов.
Выгоды: HR-менеджеру не нужно каждый раз узнавать, кто ответственный за то или иное действие, и другие сотрудники тоже не отвлекают с расспросами. Задача запускается и контролируется системой, все операции укладываются в ежедневную рутину.
Этап 6. Взаимодействие после увольнения
Многие компании практикуют поддержку контактов с сотрудниками, которые решили сменить место работы. Например, периодически рассылают дайджест вакансий, приглашают на митапы, проводят опросы. Заявки на эти процессы тоже можно подавать через ESM-систему.
Выгоды: наряду с ПО для управления услугами можно использовать смежные инструменты, например agile-доски, где отображаются все касания с сотрудником, покинувшим компанию. Этапы получаются наглядными и прозрачными.

Отметки взаимодействия с бывшими сотрудниками на agile-доске
Как выбрать ESM-систему для организации EJM
Процессы, которые мы описали выше, способны взять на себя многие ESM-инструменты. Однако ценность будет выше, если работать в связке с другим ПО и расширять возможности пользователей. Directum ESM — часть экосистемы решений — бесшовно интегрируется с agile-досками, КЭДО и интеллектуальными сервисами, которые разработаны компанией Directum. Это открывает дополнительные опции HR-отделу.
Подписание документов в КЭДО
Заключить трудовой договор можно удаленно через единый личный кабинет Directum HR Pro — системы управления кадровыми процессами и документами. Подписание цифровое и легитимное, идентификация происходит через Госуслуги. Специалистам не нужно ничего распечатывать и подстраивать свой график под всех новичков — оформить документы можно в любое время, не вставая из-за компьютера. Рядовому сотруднику тоже удобно — не нужно переключаться между вкладками, всё находится в одном интерфейсе.

Цифровое подписание документов в системе Directum HR Pro
ИИ-сервисы для заказа услуг
Не всегда оформлять заявку удобно из системы, легче написать интеллектуальному помощнику, который из любой фразы вычленит главное и сформирует запрос по всем стандартам. Эта функциональность доступна в Directum Omni — супераппе для корпоративных коммуникаций и внутренних сервисов. Запрос задается в произвольной форме. В ответ приходит подтверждение заявки и ее оформление.
Например, если сотруднику нужно записаться на обучающий курс, то он обращается в чат со встроенным ИИ. Интеллектуальный помощник отправляет заявку и выдает ее идентификационный номер, чтобы отслеживать статус. Работник тратит на все действия не больше минуты.
ИИ-помощник берет на себя часть вопросов. При поиске ответов он основывается на данных из базы знаний и документов в системе. Пользователь видит кратко сформулированное сообщение и источники, где можно изучить информацию подробнее.

ИИ-технологии Directum Omni помогают быстро и корректно оформлять обращения в HR- и любой другой отдел

Константин Кочергин
product-менеджер Directum ESM
Directum ESM направлена на улучшение качества обслуживания во всех подразделениях компании. Мы развиваем систему, чтобы каждый сотрудник мог пройти Employee Journey Map из единого окна с минимальными затратами на поиск информации. Принцип экосистемности помогает построить работу эффективнее и выходить за рамки стандартных процессов по оказанию услуг.
Еще один плюс — no-code-технологии, с помощью которых можно настроить представление системы, маршруты, виды услуг и многое другое без привлечения программистов. Работа сервисных отделов строится гибко и под реальные запросы сотрудников.
Похожие статьи
ваш личный спасательный круг
в цифровизации бизнеса
с полезными советами и новостями
от экспертов
Присоединяйтесь, будем на связи!
Комментарии 0